理正二三维智能协同设计平台
首页 >> 了解理正 >> 公司动态 >> 正文


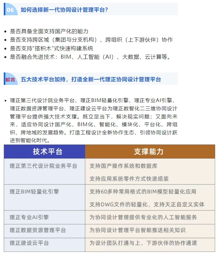
构筑新质生产力    赋能千行百业高质量发展
地址:北京市西城区车公庄大街甲4号物华大厦A1108        总机:010-68002688 数字土木/智慧岩土板块:010-68002096/2098        CAD@lizheng.com.cn 企业数字化管理板块:010-68008360/8361        MIS@lizheng.com.cn 理正云/建设云板块:010-68002236/2099 智慧城市板块:010-68003578        010-68003575-620/672 华南地区办事处:020-38869106(数字土木产品)        广州办事处:18033204616(企业数字化管理) 杭州办事处:0571-88073990(数字土木产品)        苏州办事处:18018125160(企业数字化管理) 长沙办事处:18610310047(企业数字化管理) ©LEADINGSOFT Company Limited All Rights Reserved, 北京理正软件股份有限公司 京ICP备10008608号        京公网安备110102001070号